禄丰收费站春节前即将通车,金山古镇做好疫情防控与您共迎新春~
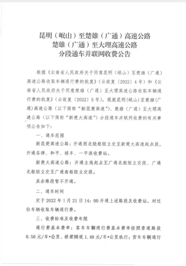
摘要: 临近春节 一颗“重磅炸弹”惊喜来袭 “ 自1月21日起,昆明(岷山)至楚雄(广通)高速公路、楚雄(广通)至大理高速公路分段通车了。

临近春节
一颗“重磅炸弹”惊喜来袭
“
自1月21日起,昆明(岷山)至楚雄(广通)高速公路、楚雄(广通)至大理高速公路分段通车了。禄丰收费站即将开通!
”
以后
想来金山古镇的盆友们
再也不用因为交通问题而蓝瘦香菇了!

具体公告是酱紫的
各位接好了!
︾



这个春节
小伙伴到金山古镇来游一游,逛一逛
就是分分钟的事啦!

事不宜迟
赶紧看看金山古镇的逛吃逛吃攻略吧
︾

金山古镇集粹古道九百里风华于一身,结合禄丰地方特色文化与市井人文,完美复活“滇西马帮路,九关十八铺”的历史风貌,并将吃、住、行、游、购、娱的商业理念及云南茶马古道文化元素,巧妙的运用到项目规划上,打造以明清建筑风格为主的古镇商业集群。

春节,原本就是热闹的节日,金山古镇的春节,越夜越好玩,精彩不停歇!一文攻略,让你玩透金山古镇的春节!
吃点啥
/大型餐饮街/
人间好物不易得,美食指南为你寻,春节假期即将到来,不如走出家门,通过舌尖重新认识一下金山古镇,无论是传统小吃,还是西式美味,总有一款让你挪不动脚步。在现场围坐一方桌,慢慢品味。






如果说优美的环境和独具特色的人文建筑让人流连忘返,那么隐藏在古镇街头巷尾的特色美食才更加让人念念不忘,其中最为人们津津乐道的三道美食更是禄丰本地人的“心头好”:松毛豆腐、甜白酒、禄丰凉粉......还有更多特色小吃等待各位游客的挖掘。

青松毛豆腐

禄丰甜白酒

禄丰凉粉
人间烟火气,不过一碗小吃而已。

吃点啥
/特色烧烤街/
没有什么是一顿烧烤解决不了的,如果有,那就深夜再去和好友吃上好几顿!傍晚时分逛过金山古镇,早已在行走中消耗了能量,此时此刻,就应该来上一顿“夜宵”!




除了烧烤,还有更多的美食等待被挖掘,挖掘美食的过程如同寻找宝藏一样惊喜刺激! 把更多的机会交到每一位热爱旅游的朋友们手中,在此就不一一列举,保持对美食探索的新鲜感和神秘感,更多的小吃期待您来打卡~
喝点啥
/酒吧街/

不要辜负金山古镇每一刻的夜色,在享受完古镇的烧烤后,走在金水溪畔的酒吧街,寻一家心仪的酒吧,或是安静听着歌声,或是浅酌几杯,在沉醉中,结束一天的旅程。




玩点啥
/景区游乐项目多多/
美食滋养脾胃,娱乐陶醉人心。酒足饭饱之后,金山古镇独具特色的娱乐活动在灯火通明的古镇上演,成为当地人习以为常的生活消遣方式。

景区游览小火车

奇幻镜宫

旋转木马

枪林弹雨
马上就要过年了,很快就要放假了,是不是已经控制不住自己,内心已经锣鼓喧天喜庆起来,这个春节你想怎么玩?快到金山古镇解锁精彩刺激好玩的游乐项目吧!

看点啥
/金山古镇赏夜色/
夜晚应当是浪漫和神秘的,很多人说,看过不同地方的夜色,还是金山古镇的最让人留恋。街头高挂的红灯灯,莹莹的烂漫,勾勒出很多缱绻的情绪。





/民间民俗常态表演/
金山古镇,云南驿道文化第一镇,绵延2300年的驿道文化,留存了太多的民间记忆,金山古镇完美还原驿道文化,在您游览街区旧时风貌的同时,还能欣赏到民谣驻唱歌手、篝火打跳互动,还有属于金山古镇首编大型神话古装情景剧“龙腾金山”热闹非凡的表演。
再来跳一场热情的竹竿舞,尽情挥洒汗水,肆意欢笑,感受民族文化的激情与欢愉。这才是金山古镇应有的生活方式。

民谣驻唱歌手

篝火打跳

大型古装神话情景剧“龙腾金山”

竹竿舞互动
竹竿舞,在有节奏、有规律的碰击声里,跳舞者要在竹竿分合的瞬间,敏捷地进退跳跃,潇洒自然地做各种优美的动作,每个瞬间都是最真实的美。

春节长假,呦呦邀您共赴金山古镇!
但在游玩之余,也要记得做好自身的防护哦






金山古镇
积极落实着疫情防控的各项工作
确保让小伙伴们放心游古镇
开心迎新年
伟光汇通
中国文旅产业小镇运营商
伟光汇通旅业是国开金融战略入股的文化旅游产业投资平台,秉承“让城市更中国”的品牌理念,经过20余年的文化旅游小镇开发建设与运营管理实践,积累了丰富的文旅小镇开发、建设、运营经验,形成了文旅特色小镇从规划设计到持续运营管理的全产业链服务体系。
截至2020年4月,伟光汇通旅业已开发并长期运营文旅古镇13个,2019年,在运营的小镇游客接待总量超过5800万人次,有近4000家上下游商家和企业共同发展;同时,公司旗下还拥有云南傣族古镇、瑞丽古城、南中爨城,湖北关圣古镇、汉水九歌,湖南湘西秘境等14个在建项目,已运营、在建、在筹备的文化旅游小镇累计超过50个,遍布全国19个省、自治区、直辖市,是目前国内文旅产业小镇开发运营领域规模最大的企业。

金山古镇位于云南省楚雄州禄丰市核心地段,是禄丰市棚户区改造重点项目,是禄丰首个集吃、住、行、游、购、娱、商、学、养于一体的文化旅游开发项目,被评为国家AAA级旅游景区。
金山古镇集粹古道九百里风华于一身,结合禄丰地方特色文化与市井人文,完美复活“滇西马帮路,九关十八铺”的历史风貌,并将吃、住、行、游、购、娱的商业理念及云南茶马古道文化元素,巧妙的运用到项目规划上,打造以明清建筑风格为主的古镇商业集群。金山古镇通过汇聚云南2300年历史的茶马古道文化,结合禄丰市境内保存完好的“九关十八铺”、“星宿桥”等历史名胜,打造云南古道文化第一镇,“千古商脉,盛世重回”,再现往昔古道之上商旅如织、人马喧腾的辉煌景象,是云南首个以古道文化为主题的特色文旅小镇项目。2019年开街至今,共计接待游客量645万人次。


关注金山古镇,更多精彩等您来逛
责任编辑:李雨恒




网友评论